恒大绿洲社区居民委员会
您现在的位置:
首页
>
基层立法
>
意见征求稿发布栏
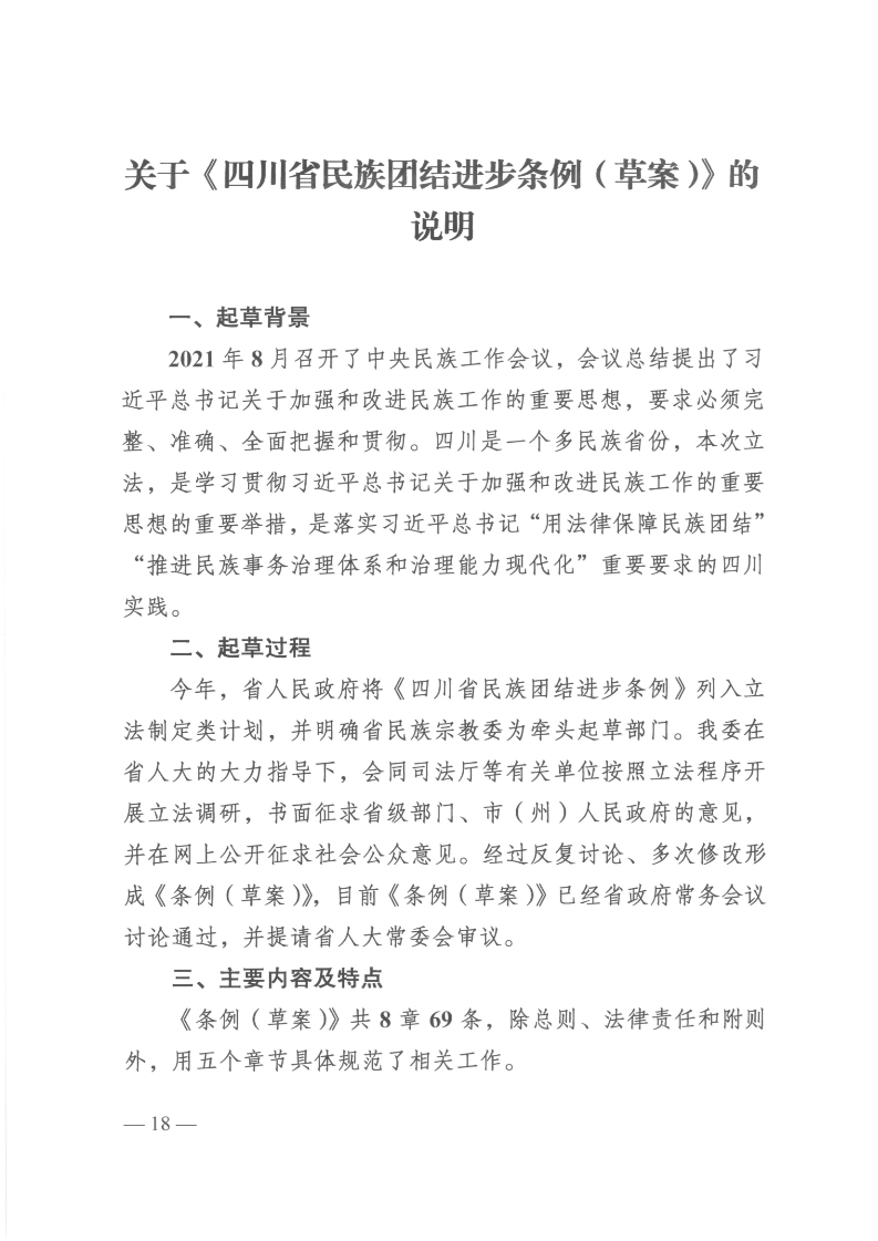
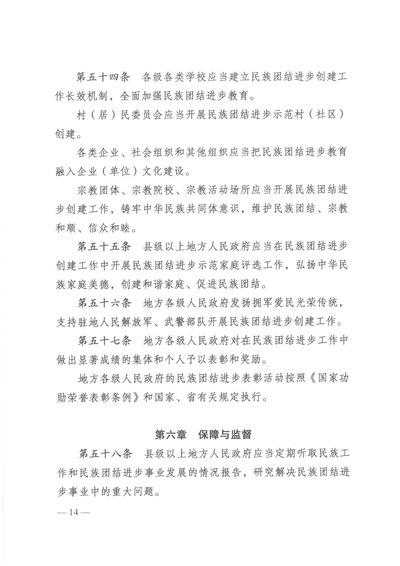
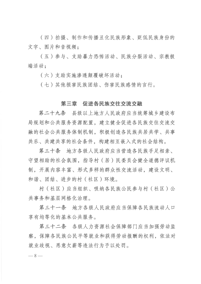
关于征求《四川省民族团结进步条例(草案)》修改意见的函
时间:2022-08-02 来源: 浏览:605
返回列表
相关推荐
查看更多
四川省燃气管理条例(修订草案)
时间:2025-04-04
四川省射钉器材安全管理条例(草案)
时间:2025-04-03
四川省农村公路条例(修订草案)
时间:2025-04-03
社区首页
工时查询
储户开户
联系我们
门户网站
社区概况
便民服务
社区党建
社区动态
道德银行
恒大法理情
活动中心
养老服务
基层立法
联系我们
0813-8100115